天津港“8·12”爆炸事故追踪
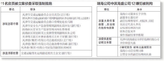
11官员被立案 含7厅官
涉玩忽职守罪和滥用职权罪
记者昨天从最高人民检察院获悉,天津港“8·12”特别重大火灾爆炸事故发生后,检察机关积极介入事故调查。经调查后,检察机关分别以涉嫌玩忽职守罪和涉嫌滥用职权罪对11名官员立案侦查并采取刑事强制措施,11名官员中包括天津市交通运输委员会主任武岱等7名厅级官员。
责任认定涉及5部门及1官员
1.天津市交通运输委员会作为天津港危险化学品经营管理行业主管部门,有关责任人员未认真履行职责,违规发放经营许可证,对瑞海公司违法违规经营活动监管不力。
2.天津市安全生产监督管理局和滨海新区安全生产监督管理局,对危化品经营企业的安全生产监管不力,对瑞海公司存在的安全隐患和违法违规经营问题未及时检查发现和依法查处。
3.滨海新区规划和国土资源管理局对辖区内企业经营危险化学品仓储业务规划负有审批职责,有关责任人员明知瑞海公司经营危险化学品仓储地点违反安全距离规定,未严格审查把关,违规批准该公司危险化学品仓储业务规划。
4.天津新港海关有关责任人员对瑞海公司日常监管工作失察,对其违法从事危化品经营活动未及时发现并查处;给不具备资质的瑞海公司开辟绿色进出关通道,放纵其从事违法经营活动。
5.天津港(集团)公司对辖区内企业负有安全生产监管等职责,有关责任人员疏于管理,对瑞海公司存在的安全隐患和违法违规经营问题未有效督促纠正和处置。
6.交通运输部水运局副巡视员王金文,违法行使职权,帮助不符合安全规定的瑞海公司通过安全评审,致使不具备资质的瑞海公司通过了危险化学品经营有关资质的审批。


